介護相談室 ききょう 運営規定
介護相談室ききょう 運営規程
(事業の目的)
第1条 この規程は、合同会社 喜共(以下「事業者」という。)が開設する介護相談室 ききょう(以下「事業所」という。)が行う指定居宅介護支援の事業(以下「事業」という。)の適正な運営を確保するため、人員及び管理運営に関する事項を定め、事業所の介護支援専門員が、要介護状態にある高齢者等(以下「要介護者」という。)に対し、適正な指定居宅介護支援を提供することを目的とする。
(事業の運営の方針)
第2条 事業の実施に当たっては、利用者の意思及び人格を尊重して、常に利用者の立場に立ったサービスの提供に努めるものとする。
2 事業所の介護支援専門員は、要介護者の心身の特性を踏まえて、その能力に応じ自立した日常生活を営むことができるよう援助を行う。
3 事業の実施に当たっては、関係市町村、地域包括支援センター、他の居宅サービス事業者並びにその他の保健医療サービス及び福祉サービスを提供する者との密接な連携に努める。
(事業所の名称等)
第3条 事業を行う事業所の名称及び所在地は、次のとおりとする。
(1)名称 介護相談室 ききょう
(2)所在地 神奈川県 横須賀市 桜が丘2-23-27
(職員の職種、員数及び職務の内容)
第4条 事業所に勤務する職員の職種、員数及び職務の内容は次のとおりとする。
(1)管理者 1人(主任介護支援専門員)
管理者は、事業所の従業者の管理及び業務の管理を一元的に行うとともに、自らも指定居宅介護支援の提供に当たるものとする。
(2)介護支援専門員 3人(常勤職員2人※管理者兼務1人)
介護支援専門員は、指定居宅介護支援の提供に当たる。
(3)管理者は、介護保険法施行規則に規定する主任介護支援専門員でなければならない。
(4)指定居宅介護支援の開始に際し、あらかじめ居宅サービス計画が、第2条に規定する基本方針及び利用者の希望に基づき作成されるものであり、利用者は複数の指定居宅サービス事業所等を紹介するよう求めること等につき説明を行い、理解を得なければならない。
(5)指定居宅介護支援の提供開始に際し、あらかじめ利用者又は、その家族に対し、利用者について、病院又は診療所に入院擦る必要性が生じた場合は、当該利用者に係る介護支援専門員の氏名及び連絡先を当該病院又は診療所に伝えるよう求めなければならない。
(営業日及び営業時間)
第5条 事業所の営業日及び営業時間は、次のとおりとする。
(1)営業日 月曜日から金曜日までとする。ただし、祝日及び12月29日から1月3日までを除く。
(2)営業時間 午前9時から午後5時までとする。
(3)連絡体制 電話等により、24時間常時連絡が可能な体制をとる。
(事業の提供方法、内容及び利用料等)
第6条 事業の提供方法、内容は次のとおりとし、指定居宅介護支援を提供した場合の利用料の額は、厚生労働大臣が定める基準によるものする。
(1)利用者の相談を受ける場所 第3条に規定する事業所内(必要に応じて居宅訪問を実施)
(2)使用する課題分析票の種類 全社協方式
(3)サービス担当者会議の開催場所 第3条に規定する事業所内(必要に応じて居宅)
(4)介護支援専門員の居宅訪問頻度 少なくとも月1回以上
(5)モニタリングの結果記録 月1回
2 第7条の通常の事業の実施地域を越えて行う指定居宅介護支援に要した交通費はその実費を徴収する。なお、自動車を使用した場合の交通費は次の額を徴収する。
(1)通常の事業の実施地域を越えた地点から、1kmあたり 10円
3 前項の費用の支払いを受ける場合には、利用者又はその家族に対して事前に文書で説明をした上で、支払いに同意する旨の文書に署名(記名押印)を受けることとする。
(通常の事業の実施地域)
第7条 通常の事業の実施地域は、横須賀市全域とする。
(事故発生時の対応)
第8条 介護支援専門員は、利用者に対する指定居宅介護支援の提供により事故が発生した場合には速やかに市町村、利用者の家族等に連絡を行うとともに、必要な措置を講じるとともに、管理者に報告しなければならない。
(苦情に対する対応方針)
第9条 事業者は、自らが提供した居宅介護支援又は自らが居宅サービス計画に位置づけた居宅サービス等に係る利用者からの苦情に迅速かつ適切に対応する。
(2)事業者は、自らが提供したサービスに関し、介護保険法の規定により市町村が行う文書その他の物件の提出若しくは提示の求め又は当該市町村の職員からの質問若しくは照会に応じ、及び利用者からの苦情に関して市町村が行う調査に協力するとともに、市町村から指導又は助言を受けた場合においては、当該指導又は助言に従って行う。
(個人情報の保護)
第10条 事業者は、利用者及びその家族の個人情報について「個人情報の保護に関する法律」及び厚生労働省が作成した「医療・介護関係事業者における個人情報の適切な取扱いのためのガイダンス」を遵守し適切な取扱いに努めるものとする。
(2) 事業所が得た利用者及びその家族の個人情報については、事業所での介護サービスの提供以外の目的では原則的に利用しないものとし、外部への情報提供については利用者及びその家族の了解を得るものとする。
(高齢者虐待予防の推進)
第11条 利用者の人権の擁護、虐待防止の等の観点から、虐待の発生を又はその再発を防止するための委員会の設置を行います。 研修 年 1回 委員会 年3回(必要に応じて緊急開催あり) 委員長 中津 芳紀
・利用者又は他の利用者等の生命又は身体を保護するため緊急や無を得ない場合を除き、身体拘束を行いません。やむを得ず身体拘束を行う場合には、その様態及び時間、その際の利用者の心身の状況並びに緊急やむを得ない理由を記録します。
(3) 虐待防止の指針について
・虐待防止のための指針の整備を図り、周知する。ホームページ https://www.goudoukikyou.comへ記載する。
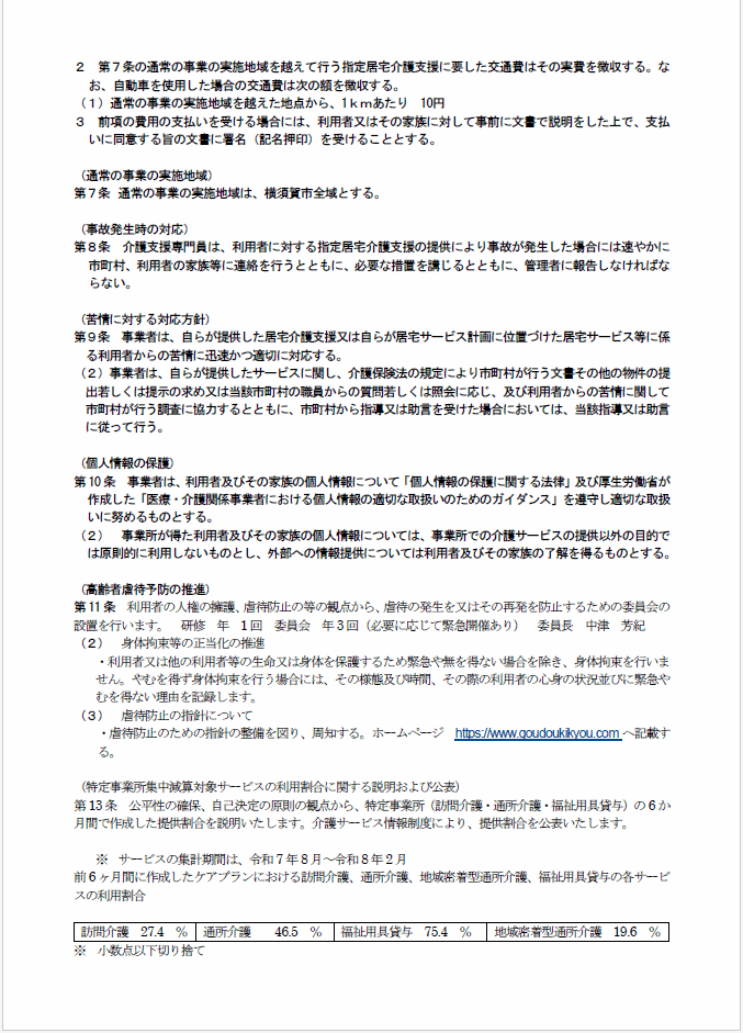
(特定事業所集中減算対象サービスの利用割合に関する説明および公表)
第13条 公平性の確保、自己決定の原則の観点から、特定事業所(訪問介護・通所介護・福祉用具貸与)の6か月間で作成した提供割合を説明いたします。介護サービス情報制度により、提供割合を公表いたします。
※ サービスの集計期間は、令和7年8月~令和8年2月
前6ヶ月間に作成したケアプランにおける訪問介護、通所介護、地域密着型通所介護、福祉用具貸与の各サービスの利用割合
|
訪問介護 27.4 % |
通所介護 46.5 % |
福祉用具貸与 75.4 % |
地域密着型通所介護 19.6 % |
※ 小数点以下切り捨て
前6ヶ月間に作成したケアプランにおける、訪問介護、通所介護、地域密着型通所介護、福祉用具貸与の各サービスごとの、同一事業者によって提供されたものの割合(令和7年3月~令和7年8月集計)
|
訪問介護 |
1位 ニチイケアセンター湘南山手 36% |
2位 三浦ダンダン 24% |
3位 サポート横須賀 11% |
|
通所介護 |
1位 太陽の家 デイサービス27% |
2位 悠 馬堀海岸 23% |
3位 スマイル 走水 22% |
|
福祉用具貸与 |
1位 イノベイション 42% |
2位 サクラサービス 21% |
3位 柴橋商会 16% |
|
地域密着型通所介護 |
1位 悠 久里浜 25% |
2位 ケアステーション元気 23% |
3位 ソレイユミナーレ 18% |
※小数点以下切り上げ
(業務継続計画について)
第14条 感染症や非常災害の発生時において、利用者に対するサービスの提供を継続的に実施するため、及び非常時の体制で早期の業務再開を図る為の計画(業務継続計画)を作成いたします。
(2)当該業務継続計画に従い、研修・訓練を実施いたします。
(ハラスメント対策について)
第15条 (1)職場や訪問先でのハラスメントの発生又は再発を防止するための指針を整備するとともに、相談・対応の整備(当事者の保護を含む)及びマニュアルを併せて整備し、また研修を実施するなど必要な措置を講じます。
当社のハラスメント規定については、当社ホームページを参照。
ホームページアドレス https://www.goudoukikyou.com
(2)ハラスメントが確認された場合は、サービス提供を中止させていただく場合がございます。
(その他運営についての留意事項)
第11条 事業者は、介護支援専門員等の質的向上を図るための研修の機会を次のとおり設けるものとし、また、業務体制を整備する。
(1)採用時研修 採用後1か月以内
(2)継続研修 年6回
2 従業者は業務上知り得た利用者及びその家族の秘密を保持する。
3 従業者であった者に、業務上知り得た利用者及びその家族の秘密を保持させるため、従業者でなくなった後においてもこれらの秘密を保持するべき旨を、従業者との雇用契約の内容に含むものとする。
4 この規程に定める事項のほか、運営に関する重要事項は開設法人の代表者(個人開設の場合は、「開設者」とする。)と事業所の管理者との協議に基づいて定めるものとする。
5 サービスの質の向上の為、ICT技術を取り入れ、業務に生かしてまいります。各職員には、スマートフォンを貸与し、サービス担当者会議などに、活用していく。
6 モニタリングについて
原則自宅を訪問し行います。状態が安定していると医師等が判断し、ご本人、ご家族、サービス事業所の合意をえた場合、テレビ電話等で実施する場合がある。
附 則
この規程は、令和8年3月6日から施行する。


